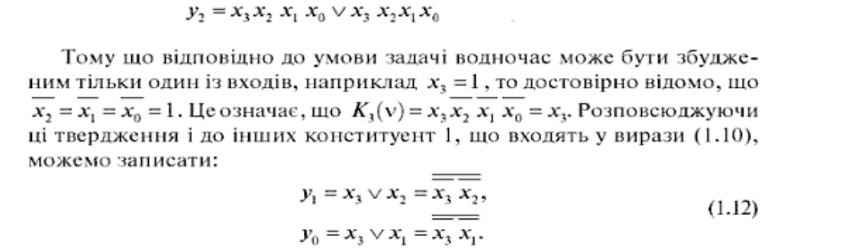
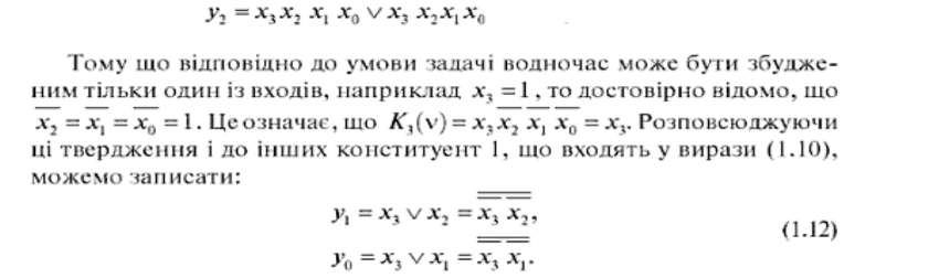
share your pictures on forums, chats, anywhere

2025 10 29 22 59 55 png