share your pictures on forums, chats, anywhere

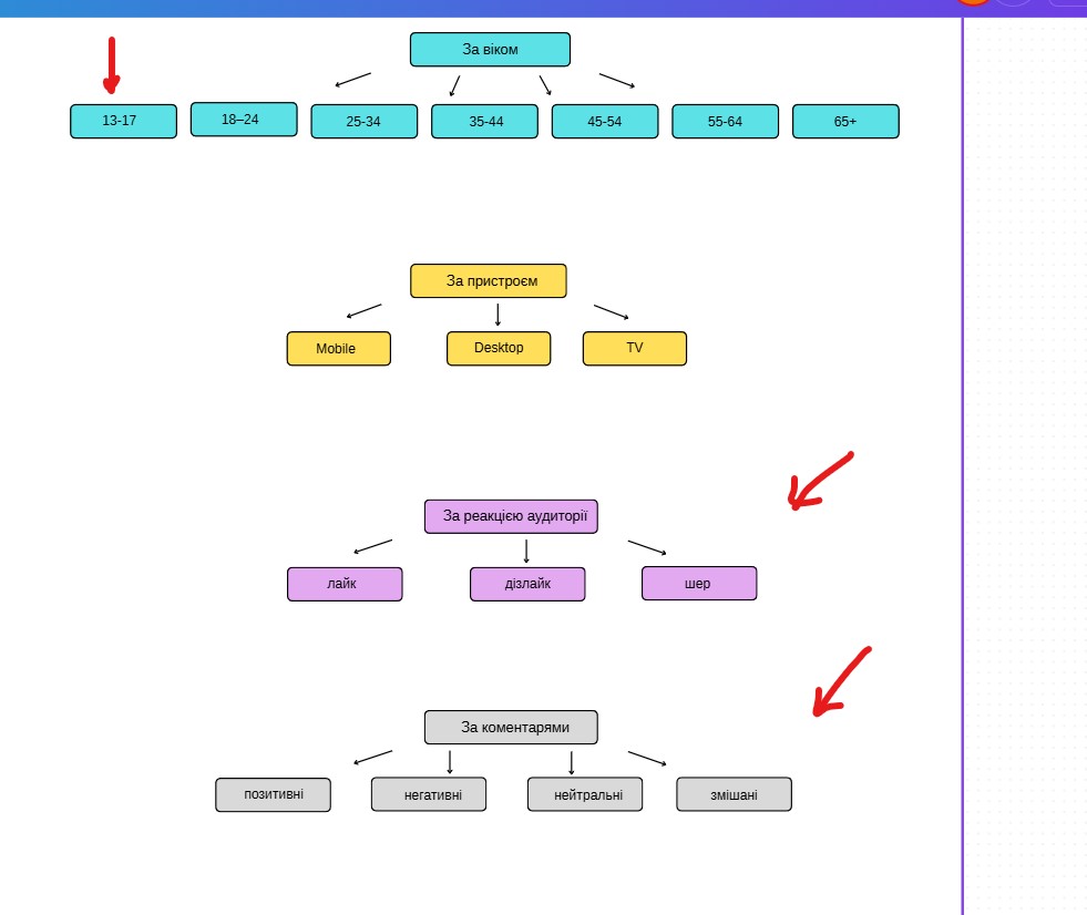
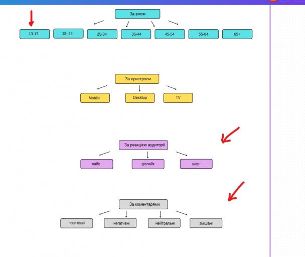
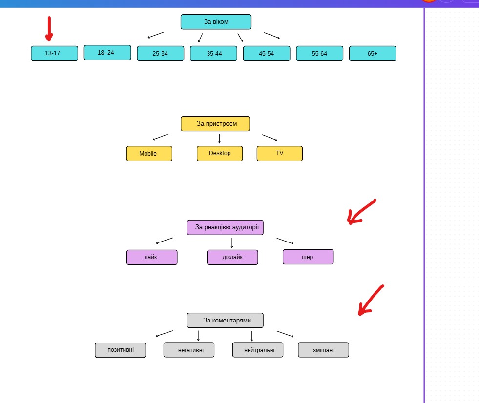
Screenshot 2026 03 13 170413 jpg